全国汉语(英语)读写能力考级、素质教育杯(数学、英语、写作、演讲、书画)系列竞赛、香山杯(语文、数学、英语)系列
   
当前位置: 教育新闻 > 专题新闻 >
 专题新闻
教育局:书法成绩需合格才能参加中考!
时间:2025-08-13 09:31:26

如今,在国家的大力支持下,书法的重要程度日益上升。各地也都开始重视起来,各种政策相继出台。比如将书法纳入中高考,举办写字等级考试,要求每个学校配备专业书法老师等......

小编在网上看到,银川市教育局规定:书法成绩需合格才能参加中考!这项对书法重视的措施,让许多书法老师叫好,同时页让那些平时不好好写字的孩子捏了一把汗!


图片

我们先来看一下银川市教育局2021年发布的事关中考的公告:
 ↓ 

为稳妥推进全市初中学业水平考试(以下简称“中考”)改革,根据《自治区教育厅关于印发<关于进一步推进高中阶段学校考试招生制度改革的实施意见>》(宁教基〔2018〕105号)和《自治区教育厅关于做好2021年初中学业水平考试有关工作的通知》(宁教基〔2021〕13号)精神,现就做好2021年中考有关事项通知如下:

图片

一、关于英语听力口语测试


二、关于信息技术科目考试


三、关于体育与健康科目考试


四、关于物理、化学、生物科目实验操作考试


五、关于地理、生物科目考试



六、关于音乐、美术、书法、综合实践科目考试

各初中学校根据《2021年银川市初中学业水平考试音乐、美术、书法、综合实践等科目考试方案(试行)》(附件4)要求,自行组织本校毕业生进行测试,成绩采用合格和不合格两个等级呈现,其中不合格等次比例不超过3%,在规定的时间将成绩上报招生主管教育部门。音乐、美术、书法、综合实践等学科成绩只有达到合格等级,方有资格参加示范性普通高中录取。


七、关于学生综合素质评价



八、关于中考照顾政策


其实,不仅是银川市教育局,其他省市也有这样的硬性政策!比如:


荆门市教育局中考办公室发布
关于印发《荆门市2021年
初中毕业生音乐、美术、
综合实践活动(信息技术教育)、
生命安全教育、心理健康
教育学业水平考试实施方案》的通知
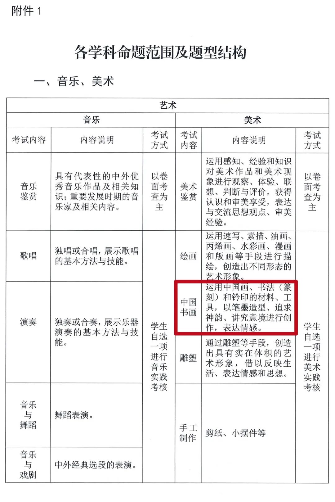
在各学科命题范围及题型结构中
列出了中国书画的考试说明

运用中国画、
书法(篆刻)和钤印的
材料、工具,
以笔墨造型、追求神韵、
讲究意境进行创作,表达情感


图片
图片


书法逐渐进入各类重大考试

学过书法的孩子们

可谓毫无压力了
写得一手好字
不仅能赢得更多卷面分
为考试加分
还有许多好处




可见,将书法与学生息息相关的中考挂钩,将过去可有可无的“选修课”变为“必修课”,银川市和荆门市教育局这次是动了真格!然而,诸如此类的政策在近几年其实层出不穷,国家自上而下的重视和推动力度空前!我们再来看看



2020年全国教育工作会议上,教育部提出美育纳入督导评估和考核体系,从“软任务”成为“硬指标”。而在美育中,书法显得尤其重要!

以下是央视的报道,了解一下:



                                                                                                                      已关注                                                                            关注                                                               重播                                                                                                                                                            观看更多


    0/0

    00:00/00:58进度条,百分之0播放00:00/00:5800:58全屏


    倍速播放中 0.5倍 0.75倍 1.0倍 1.5倍 2.0倍

    继续观看

    教育局:书法成绩需合格才能参加中考!

    转载,教育局:书法成绩需合格才能参加中考!中国美术学院广东美术书法考级已同步到看一看


            视频详情              

    近年来,随着国家对书法教育的日益重视,频频出台相关文件,指出书法教育对学生发展的重要意义,要求严格落实相关政策。全国各省也纷纷效仿,出台政策推动书法发展,全社会出现“书法热潮”。

    接下来,小编就带大家盘点一下近年来全国及各省重要的“书法政策”




    01
    中共中央国务院


    2019年7月,中共中央、国务院印发《关于深化教育教学改革全面提高义务教育质量的意见》(以下简称《意见》)。
    图片

    其中,《意见》明确指出,增强美育熏陶。实施学校美育提升行动,严格落实音乐、美术、书法等课程,结合地方文化设立艺术特色课程。广泛开展校园艺术活动,帮助每位学生学会1至2项艺术技能、会唱主旋律歌曲。引导学生了解世界优秀艺术,增强文化理解。
    从国家高层,要求严格落实书法课程,实属罕见!

    01
    教育部

    2013年,教育部出台《中小学书法指导纲要》,其中有几项明确要求:

    图片

    1.各级教研部门要把书法教育纳入教学研究工作的范围;
    2.书法课开设情况要纳入教育督导的专项内容;
    3.要对书法教育学生用书进行审查;
    4.小学3-6年级每周安排1课时用于毛笔字学习,普通高中可开设书法选修课;
    5.各科教师都要在板书、作业批改和日常书写中发挥表率作用,成为学生认真书写的榜样。(由《书法指导纲要》归纳整理)


    这几项明确的要求,可以看出教育部对推动书法教育的重视程度,也可以说明,书法已经不是选修课,而是必修课”。
    此外,近几年教育部对“书法进课堂”也是采取了相应的措施:

    ·  2013年,教育部开始在全国范围内推动落实“书法进课堂”,将书法教育纳入中小学教学体系;

    ·  2014年年底教育部出台了《关于进一步减少和规范高考加分项目和分值的意见》,文件对学生的综合素质评价做了以下规定:综合素质评价内容包括思想品德、学业水平、身心健康、艺术素养和社会实践5项,其中“艺术素养”包括书法;

    ·  2015年,教育部开始试点实施《中小学生艺术素质测评办法》,规定“书法特长生加10分”;

    · 2018年,教育部在《关于做好2018年中小学幼儿园,学生暑期有关工作的通知》中强调:鼓励学生积极参与各类文化艺术(绘画、书法)教育活动;
    ·  2019年教育部官网发布“教育部对十三届全国人大一次会议第7496号建议的答复”,对于“让书法纳入中高考评价体系”的问题,教育部在答复中提到,将书法纳入中考高考体系,对于切实推进中小学生书法教育进课堂有直接推动作用

    02
    其他省份的“书法政策”


    图片
    北京
    图片

    书法纳入中考语文考查范围

    2019年1月17日,2019年北京市中考《考试说明》发布,从北京教育考试院获悉,今年北京市中考《考试说明》有局部的微调,突出对中华优秀传统文化和法治的考查其中书法被纳入到语文学科中考查,增考认识篆、隶、草、楷、行五种字体。

    图片



    图片
    上海
    图片

    写字等级考试开考

    2017年底,上海中小学生迎来首次写字等级考试,超过21万学生参加考试。与以往自愿报名不同,根据教委规定,义务教育阶段的中小学生必须参加写字等级考试,规定由原来的“自愿”,变成现在的“必须”。其中,五年级学生参加一级考试、九年级学生参加二级考试。考试成绩根据优秀、合格、不合格三个等级记入《学生成长记录册》,成绩不合格者,需重新参加补考。

    图片
    广东
    图片

    2021年起,实行书法统考

    2020年6月,《关于广东省普通高校书法学专业术科考试实行省统一考试的通知》公布,从2021年起,广东省普通高校书法学专业术科考试实行省统一考试

    图片
    有网友称,书法的时代来了!没错,这个时代,书法的发展正是人民的需要!
    除此之外,开设书法专业的院校持续增加,“书法考点”频繁出现在中高考试卷当中,公务员考试也要求书写水平过硬,,许多高考状元都将写字视为锻炼学习和考试定力的有效途径,书法为高考加分!.....

    美育纳入中考,听听家长怎么说。

                                                                                                                          已关注                                                                            关注                                                               重播                                                                                                                                                            观看更多


      0/0

      00:00/03:49进度条,百分之0播放00:00/03:4903:49全屏


      倍速播放中 0.5倍 0.75倍 1.0倍 1.5倍 2.0倍

      继续观看

      教育局:书法成绩需合格才能参加中考!

      转载,教育局:书法成绩需合格才能参加中考!中国美术学院广东美术书法考级已同步到看一看


              视频详情              

      家长的看法多种多样 ,但80%以上的家长都认为这是很好的决策。

      对于文化课差的孩子,在美育方面找到自信,无疑不是一件好事。

      俗话说,技多不压身,现在越来越多的人重视艺术方面的教育,从而孩子的综合素质也得到了提高。


      由此看来,书法教育从“软任务”变成“硬指标”势在必行,学书法势在必行!

      一 END 一

      ·  来源网络,好料分享,若侵联删

      5申报方式

      图片

                                家长和机构参赛、考级请联系滕老师



      长按或扫描下方二维码进行申报

            👇👇👇      

                                                                                                                            图片

      END

      图片

      上一篇:没有了
      下一篇:没有了
       
       栏目分类
       推荐新闻
      嘉乐教育文化艺术培训中心
      嘉乐教育文化艺术培训中心成立于2010年9月,是经行政主管部门审批备案的一所集素...
      洛克莫尔·教育
      洛克莫尔教育成立于2016年,是一家集书法,美术,家庭教育为一体的综合性机构。以...
       热点资讯
      嘉乐教育文化艺术培训中心
      洛克莫尔·教育
      金鸣凤艺术
      青米儿童创想之家
      青灵书画工作室
      金状元教育培训中心
      斑马艺术培训中心
      贝索创意艺术绘馆

      广东组委会: 广州市天河区粤垦路力达广场B1栋213室
      电话/微信号:13710341988 13026881468 QQ:1849741079
      网站备案号:粤ICP备14061857号-3